凯发平台-凯发k8天生赢家一触即发
>
政府信息公开
>
法定主动公开内容
>
财政资金
> 财政预决算
-凯发平台
|
凯发平台-凯发k8天生赢家一触即发
政府信息公开
咨询服务
互动交流
专题专栏
深度导航
凯发平台-凯发k8天生赢家一触即发
政府信息公开
政策
政府信息公开指南
政府信息公开制度
法定主动公开内容
政府工作年度报表
政府信息公开年度报告
依申请公开
医保动态
咨询服务
常见问题解答
基本医疗保险
异地就医
医疗救助
医药服务价格与招标采购
定点医院查询
定点药店查询
表格下载
互动交流
局长信箱
咨询投诉
政务咨询
回复查询
调查征集
在线访谈
专题专栏
搜 索
政策
规范性文件
其他主动公开文件
政策解读
政策问答
政府信息公开指南
政府信息公开制度
法定主动公开内容
机构简介
单位职责
领导信息
内设机构
直属单位
规划信息
统计信息
处罚/强制
依据、条件、程序
行政处罚决定
财政资金
财政预决算
政府采购
采购实施情况
公益事业建设
医疗卫生
社会保障
乡村振兴
招考录用
其他主动公开内容
决策预公开
政策执行及落实情况
建议提案办理
政务督查
政府报告
政府会议
回应关切
双随机一公开
政府工作年度报表
政府信息公开年度报告
依申请公开
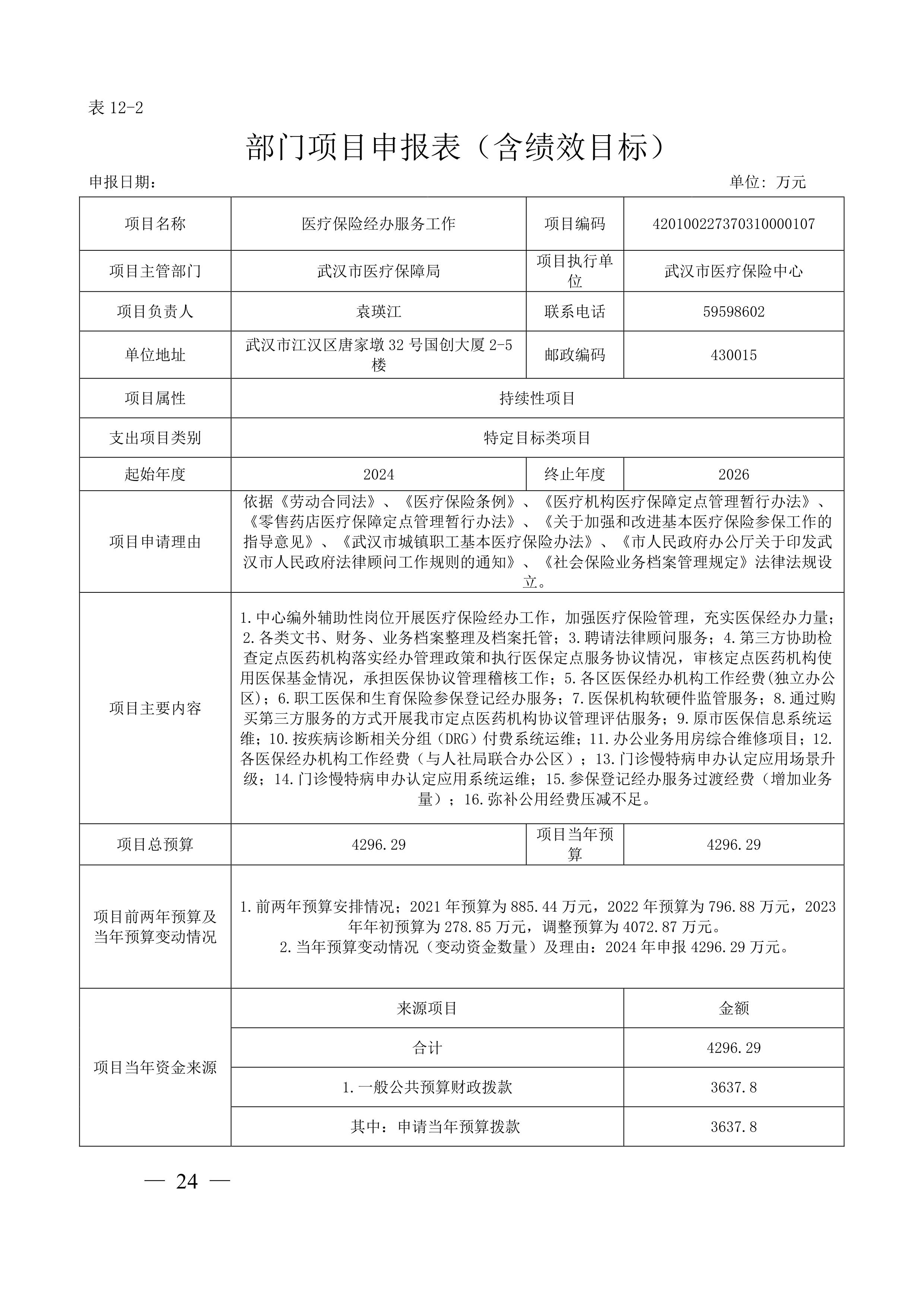
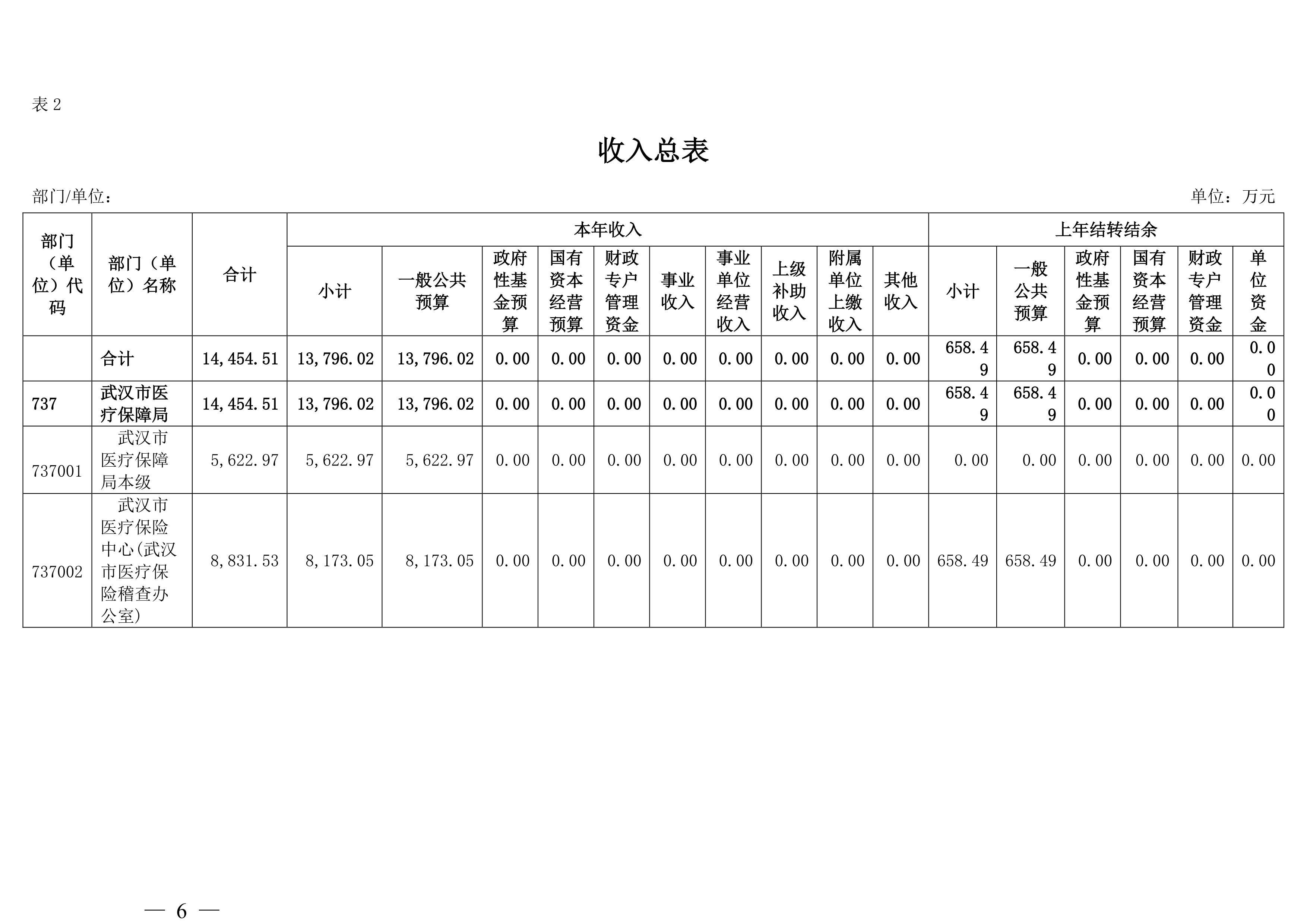
武汉市医疗保障局2024年部门预算
发布时间:2024-02-27 11:30
相关附件:
武汉市医疗保障局2024年预算公开.pdf
您所访问的页面将跳转到第三方网站,确定要继续吗?
2364717
武汉市医疗保障局2024年部门预算
20
2024-02-27
39999
财政预决算
网站地图